Avaliação
Avaliação
A Revista Música Hodie recebe submissões em fluxo contínuo, nos idiomas português, inglês ou espanhol, e nas seguintes categorias: Artigo, resenhas e entrevistas (seção Outras Palavras).
A avaliação por pares em sistema duplo-cego é o formato padrão adotado pela plataforma da revista. No entanto, a Música Hodie também aceita manuscritos depositados previamente como PrePrints no SciELO, e permite modalidades de avaliação abertas, desde que haja consentimento mútuo entre autores e pareceristas.
Avaliação Duplo-Cega
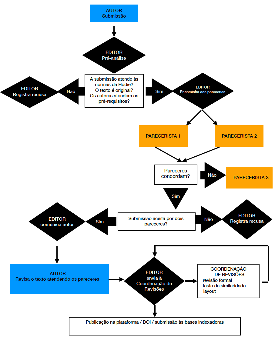
O processo de avaliação duplo-cega se inicia com a submissão do manuscrito via sistema OJS. O Editor realiza uma pré-análise, avaliando se o texto está de acordo com as normas editoriais e com o escopo da revista. Em seguida, o trabalho é encaminhado a dois pareceristas ad hoc, mantendo-se o anonimato mútuo entre autores e avaliadores. Após o recebimento dos pareceres, uma decisão editorial é tomada e os autores são devidamente comunicados.
Instruções para submissão no sistema de avaliação duplo-cego:
- Envie seu manuscrito exclusivamente pela plataforma OJS da revista
- Certifique-se de cumprir todas as Condições para Submissão e de que o texto está integralmente em conformidade com as Diretrizes para Autores.
- Remova qualquer informação que identifique autoria do texto, das propriedades do arquivo e de qualquer conteúdo inserido (inclusive agradecimentos e citações de si mesmo). Todo material para avaliação deve estar anonimizado.
- Certifique-se que o Perfil de todos os autores estejam preenchidos. Na aba Contato, é obrigatório preenchimento correto do campo Instituição/Afiliação constando Nome da universidade (sigla), cidade, estado, país. Na aba Público, é obrigatório preenchimento do Resumo da Biografia, constando qualificação acadêmica e atuação profissional. Também o campo URL (endereço Lattes para brasileiros e URL institucional para residentes no exterior) e o endereço ORCID (ORCID ID); A ausência de qualquer desses dados pode resultar na recusa da submissão.
Pesquisas com Seres Humanos – Comitê de Ética
Artigos que envolvam pesquisas com seres humanos, direta ou indiretamente (como entrevistas, questionários, observações, gravações, dados pessoais ou imagens), devem obrigatoriamente:
- Incluir uma declaração de aprovação por um Comitê de Ética em Pesquisa (CEP), com:
- Nome da instituição que aprovou;
- Número do parecer (ou protocolo);
- Data da aprovação.
- Anexar ou indicar onde estão depositados os formulários de consentimento livre e esclarecido (TCLE), devidamente assinados pelos participantes ou responsáveis legais.
- Declarar que os participantes foram informados sobre os objetivos da pesquisa, sua participação voluntária, e os procedimentos de confidencialidade adotados.
- Disponibilizar os instrumentos utilizados na pesquisa (ex: questionários, roteiros de entrevista, escalas), preferencialmente em repositórios públicos de dados, como:
- SciELO Data
- Repositórios institucionais ou plataformas acadêmicas confiáveis.
- Quando o trabalho envolver dados sensíveis ou restritos, o autor deverá:
- Justificar a impossibilidade de acesso público aos dados;
- Indicar um ponto de contato responsável pelo controle do acesso sob demanda.
A Música Hodie não dará seguimento à avaliação de trabalhos que envolvam seres humanos sem a documentação de aprovação ética e a devida transparência quanto aos instrumentos utilizados. sta exigência não é exclusiva da revista, mas sim uma condição de indexação e conformidade com os princípios de integridade científica adotados por bases como SciELO, DOAJ, e pela Plataforma Brasil (CONEP) no caso de autores brasileiros.
Ciência Aberta e Preprints
A Música Hodie adota práticas editoriais alinhadas às diretrizes de Ciência Aberta, incentivando a transparência, o acesso livre ao conhecimento e o uso de repositórios abertos.
Autores podem optar por submeter trabalhos que tenham sido previamente depositados no repositório SciELO Preprints. Esses manuscritos recebem DOI, podem ser citados e comentados publicamente antes da avaliação formal pela revista.
A submissão de preprints deve ser indicada no campo “Comentários ao editor”, incluindo o link para o depósito. A avaliação por pares pode ocorrer em regime aberto, com consentimento mútuo entre autores e pareceristas. Os pareceres poderão ser anexados ao artigo final e os nomes dos avaliadores, divulgados.
A revista recomenda ainda que os dados, códigos e instrumentos utilizados na pesquisa sejam compartilhados em repositórios abertos, como o SciELO Data. Em caso de restrições, estas devem ser justificadas e um contato de acesso informado.
Autores devem preencher o Formulário de Conformidade com a Ciência Aberta
Processo de Avaliação por Pares
A Revista Música Hodie adota o sistema de avaliação por pares em duplo-cego, com publicação em fluxo contínuodentro de um volume anual. O tempo médio entre submissão e publicação é de até 6 meses, podendo variar conforme a complexidade do processo.
O fluxo editorial envolve as seguintes etapas:
- Triagem inicial pelo editor quanto à adequação às normas e ao escopo;
- Encaminhamento a dois pareceristas ad hoc, com garantia de anonimato mútuo;
- Decisão editorial com base nos pareceres recebidos;
- Retorno ao autor para ajustes, quando aplicável;
- Revisão final, editoração, atribuição de DOI e publicação.
A revista oferece a autores e avaliadores a possibilidade de abrir o processo de avaliação por pares, mediante consentimento, conforme as práticas da Ciência Aberta.
Responsabilidades dos pareceristas incluem:
- Emitir pareceres objetivos e construtivos;
- Indicar referências relevantes e orientar melhorias no texto;
- Declarar ausência de conflitos de interesse;
- Respeitar a confidencialidade do processo e a independência intelectual dos autores.
Os nomes dos pareceristas podem ser divulgados ao final da edição, sem vinculação direta aos artigos avaliados.
FORMULÁRIO DE AVALIAÇÃO – REVISTA MÚSICA HODIE
Critérios de avaliação para os parecerias ad-hoc:
- Pertinência e escopo: O artigo está alinhado ao escopo temático da revista Música Hodie?
- Originalidade e contribuição científica: O artigo apresenta contribuição original para a área?
A pesquisa amplia ou aprofunda o conhecimento existente sobre o tema?
3. Clareza e qualidade da redação: O texto é claro, coeso e bem estruturado? A linguagem está adequada ao estilo científico?
4. Fundamentação teórica e metodologia: A revisão bibliográfica é pertinente, atualizada e consistente? Os métodos de pesquisa são bem descritos e adequados ao objeto de estudo?
5. Resultados e discussão: Os resultados são relevantes e bem interpretados? A discussão está embasada teoricamente e contribui com reflexões críticas?
6. Conclusão: A conclusão é coerente com os objetivos e os resultados apresentados?
7. Aspectos técnicos: O resumo e o abstract apresentam objetivos, metodologia e conclusões de forma clara? As palavras-chave são representativas e facilitam a indexação do artigo? O artigo segue as normas da revista e da ABNT (citações, referências, estrutura)? Há presença de elementos gráficos, musicais ou exemplos sonoros pertinentes e legíveis?
8. Conformidade ética: O artigo respeita os princípios éticos de pesquisa e integridade científica? Há menção à aprovação por comitês de ética ou consentimento de participantes (se aplicável)?
9. Ciência Aberta: O autor declara uso de preprints, dados abertos ou outra prática de ciência aberta?
Declaração: Deseja que sua identidade seja revelada aos autores após a publicação?
( ) Sim, autorizo que meu nome seja divulgado publicamente como revisor deste artigo.
( ) Não, prefiro permanecer anônimo.
Fluxograma das etapas de uma avaliação:








